
一、项目背景与核心需求
某精细化工企业医药中间体生产线的酸碱中和反应环节,需将体系 pH 值严格控制在 6.8-7.2 中性区间,否则会导致产物纯度下降、副反应加剧。原有系统存在三大痛点:
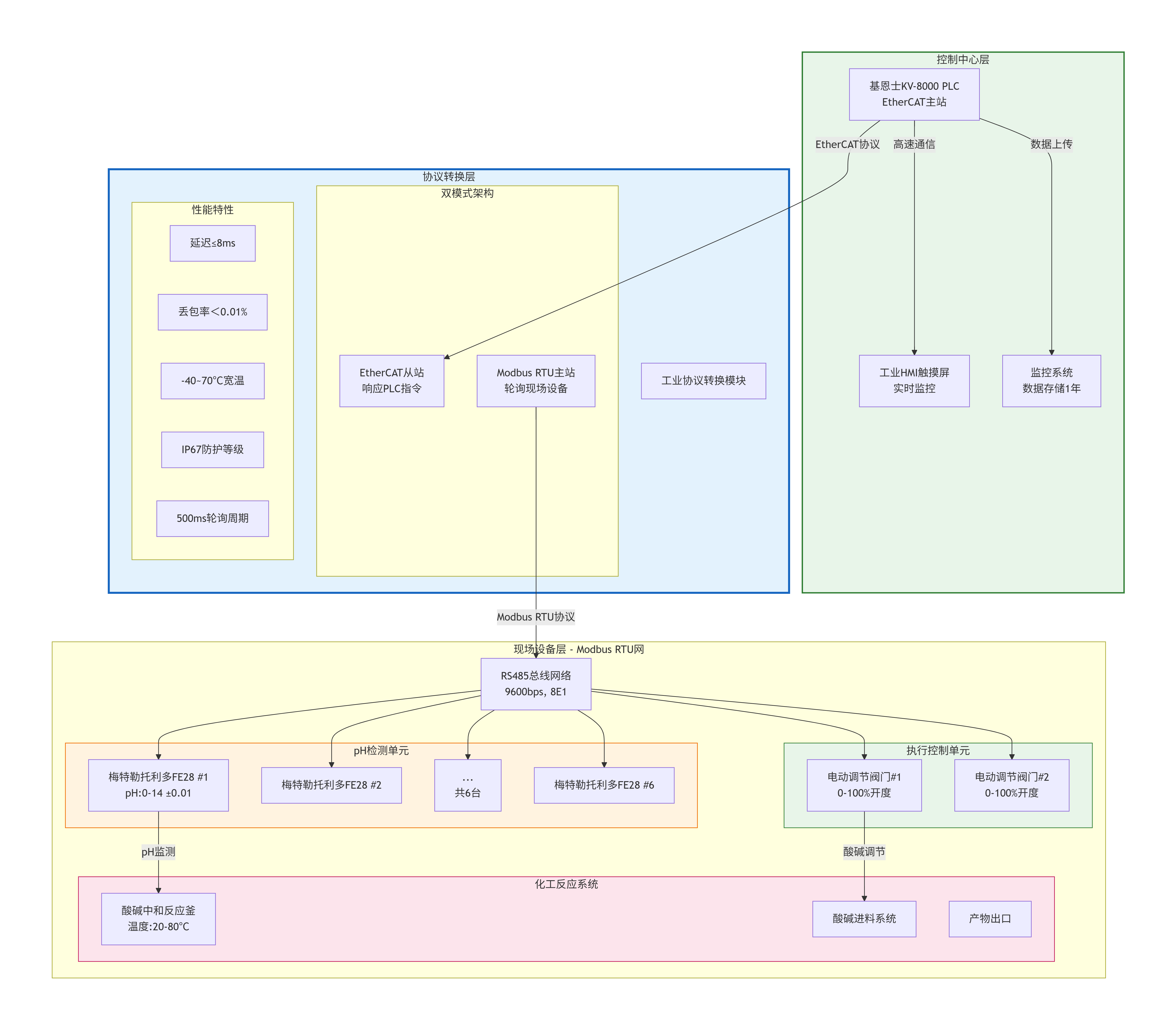
协议异构壁垒:控制核心为基恩士 KV-8000 系列 PLC(EtherCAT 主站),现场 6 台梅特勒托利多 FE28 pH 计仅支持 Modbus RTU 协议,无法直接实现数据交互与指令下发;
控制滞后严重:缺乏 EtherCAT 转 Modbus RTU 的高效通信方案,依赖人工每 20 分钟取样检测 pH 值,手动调节酸碱进料阀门开度,导致 pH 波动超 ±0.5,产物纯度仅 95%,不合格品返工率高;
运维管控薄弱:pH 计故障(如探头污染、校准失效)需现场逐一排查,平均响应时间超 2 小时,且无历史数据追溯,难以定位工艺波动原因。
项目核心需求:通过工业协议转换网关构建双向通信链路,实现 “pH 数据实时采集 - PLC 自动调节 - 故障预警追溯” 全闭环控制,提升产物纯度与生产连续性。
二、解决方案设计
1. 核心设备选型

2. 系统拓扑与通信逻辑
拓扑架构:基恩士 KV-8000 PLC(EtherCAT 主站)→ 工业协议转换模块(EtherCAT 从站 / Modbus RTU 主站)→ 6 台 FE28 pH 计(Modbus RTU 从站)+ 2 台电动调节阀门(Modbus RTU 从站)
通信逻辑:网关模块每 500ms 轮询 1 次所有 pH 计,采集实时 pH 值与设备状态(探头校准状态、故障码),通过 EtherCAT 总线实时上传至 PLC;PLC 经 PID 算法计算阀门调节量,经网关下发至电动阀门,动态调整酸碱进料量;异常状态(pH 超量程、通信中断)由网关触发报警信号,同步至 PLC 与 HMI。
3. 硬件连接规范
EtherCAT 侧:工业网关通过屏蔽以太网线连接至 PLC 的 EtherCAT 接口,总线型拓扑,通信距离≤100 米,终端接 120Ω 匹配电阻;
Modbus RTU 侧:网关 RS485 接口通过双绞屏蔽线与 pH 计、电动阀门串联,A/B 线对应连接,终端匹配 120Ω 电阻;波特率 9600bps、数据位 8、停止位 1、偶校验(与 FE28 默认参数一致);
环境适配:网关与 pH 计探头采用防腐蚀金属外壳,安装于防爆接线盒内;线缆远离动力电缆≥30cm,采用镀锌钢管穿线防护,接地电阻≤4Ω。
三、实施效果与数据对比
1. 核心性能指标
通信实时性:pH 数据传输延迟≤8ms,PLC 控制指令响应延迟≤12ms,满足工业级实时控制要求;
pH 控制精度:pH 值稳定在 6.9-7.1 之间,波动幅度≤±0.1,较原有系统提升 80%;
故障响应速度:pH 计故障、通信异常实时反馈至 HMI,维护响应时间缩短至 10 分钟内,效率提升 91.7%。
2. 经济与生产效益
产物纯度:从 95% 提升至 99.5%,不合格品返工率下降 80%,年减少损失约 68 万元;
原料损耗:酸碱原料消耗降低 18%,年节约成本约 42 万元;
人力成本:取消人工取样检测,每班减少 2 名操作工,年节约人力成本约 18 万元;
数据追溯:实现 pH 值、阀门状态等数据 7×24 小时存储(保留 1 年),工艺波动溯源效率提升 90%。
四、关键技术亮点
协议无缝兼容:工业协议转换模块完美适配基恩士 PLC 的 EtherCAT 高速总线与 FE28 的 Modbus RTU 协议,打破异构设备互联壁垒;
严苛环境适配:网关具备 - 40~85℃宽温、IP67 防护与电磁屏蔽设计,在化工车间强腐蚀、高电磁干扰环境下稳定运行;
灵活扩展能力:支持新增 pH 计、液位计等 Modbus RTU 设备,仅需通过网关配置软件添加设备地址与寄存器映射,无需修改 PLC 核心程序;
全链路可靠性:采用数据校验、重发机制与故障自诊断功能,通信丢包率<0.01%,平均无故障时间(MTBF)超 10 万小时。
