
一、项目背景
某大型新型干法水泥厂,年产5000t/d熟料,生产流程涵盖生料制备、熟料煅烧、水泥粉磨三大核心环节,自动化控制系统由两大品牌PLC组成,形成异构控制网络,存在严重的通讯壁垒。其中,生料制备车间(立磨、球磨机、破碎机)采用倍福PLC,基于EtherCAT高速实时总线,负责现场设备的精准调速、物料配比控制及运行参数采集,依托EtherCAT高达100Mbps的传输速率和亚微秒级同步性能,保障生料制备的连续性和精准度;熟料煅烧、水泥粉磨车间采用西门子S7-1500系列PLC,基于ProfiNet工业以太网,承担整条生产线的整体调度、工艺参数闭环调节及上位机监控对接,凭借ProfiNet强大的互操作性和灵活拓扑结构,实现多设备协同管控。
由于倍福PLC的EtherCAT协议与西门子PLC的ProfiNet协议无法直接兼容,导致两大车间的控制数据无法互通:生料制备的实时参数(立磨转速、物料配比、电机电流)无法上传至西门子PLC调度系统,熟料煅烧的工艺指令也无法下发至倍福PLC控制的现场设备,形成数据孤岛。同时,人工手动同步数据不仅效率低下,还易出现误差,导致生料配比与熟料煅烧需求不匹配,影响水泥产品质量,且增加非计划停机风险,亟需通过EtherCAT转ProfiNet网关,打通两大异构网络的通讯链路,实现全生产线的协同管控。
二、方案部署
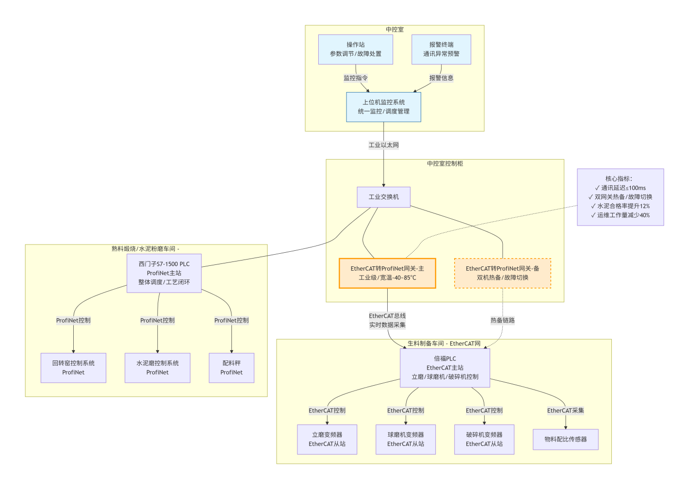
针对水泥厂生产场景的特殊性(高温、高粉尘、强电磁干扰、生产连续性要求高),选用工业级EtherCAT转ProfiNet网关,作为两大PLC系统的通讯桥梁,无需修改原有PLC程序和现场布线,实现即插即用,具体部署如下:
1. 安装位置:网关安装在中控室电气控制柜内,靠近两大PLC的交换机,缩短通讯线路长度,减少信号损耗;选用具备防尘、防水、抗震动、宽温(-40~85℃)设计的工业级网关,适配水泥厂高温、多粉尘的恶劣作业环境,确保长期稳定运行。
2. 接口连接:网关的EtherCAT接口接入倍福PLC的EtherCAT总线,作为EtherCAT从站,实时采集生料制备车间的立磨、球磨机等设备的运行参数(转速、负载、故障代码)及倍福PLC的控制指令;网关的ProfiNet接口接入西门子PLC的ProfiNet网络,作为ProfiNet从站,与西门子PLC实现双向数据传输,完成参数上传与指令下发。
3. 参数配置:通过网关专属配置软件,完成双向协议参数匹配与数据映射——设置EtherCAT总线与ProfiNet网络的波特率、数据位、停止位,确保与两大PLC通讯兼容;将倍福PLC的EtherCAT报文解析为标准ProfiNet数据帧,映射至西门子PLC的指定寄存器,同时将西门子PLC的调度指令转换为EtherCAT信号,传输至倍福PLC,实现数据互通无延迟。
4. 冗余防护:配置双网关热备模式,避免单一网关故障导致通讯中断,保障水泥生产线连续运行;同时开启网关的故障报警功能,当通讯出现异常时,及时上传报警信号至中控室上位机,便于运维人员快速处置。
三、应用效果与适配场景
方案落地后,彻底打通了倍福EtherCAT PLC与西门子ProfiNet PLC的通讯壁垒,实现了全生产线的协同管控,应用效果显著,完全适配水泥厂生产需求:
1. 协同管控提升:西门子PLC可实时获取生料制备车间的所有运行参数,根据熟料煅烧需求,精准下发物料配比、设备转速等控制指令,实现生料制备与熟料煅烧的无缝衔接,解决了以往参数不匹配导致的产品质量波动问题,水泥合格率提升12%。
2. 运维效率优化:中控室可通过上位机统一监控两大PLC系统的运行状态,实时排查设备故障,无需人工现场巡检核对数据,运维人员工作量减少40%,故障处置时间缩短87%,有效降低非计划停机风险。
3. 稳定可靠运行:工业级网关具备强抗干扰能力,可抵御水泥厂的电磁干扰、电压波动等影响,通讯延迟≤100ms,无丢包、无中断,保障生产线24小时连续稳定运行,年减少停机损失约30万元。
4. 成本可控:无需更换原有PLC设备和现场布线,仅通过网关实现协议转换,大幅降低系统改造成本,同时减少人工运维成本,投资回收期不到14个月。
该方案适配各类水泥厂(新型干法、立窑等),可广泛应用于生料制备、熟料煅烧、水泥粉磨等各个生产环节,有效解决EtherCAT与ProfiNet异构网络的通讯兼容问题,助力水泥厂实现自动化、智能化升级,提升生产效率、产品质量和运维水平,为水泥行业数字化转型提供可靠的通讯保障。
